广告 宁波市农业农村局关于《宁波市2024—2026年农机购置与应用补贴机具补贴额一览表(2026年调整)》的公示
根据《农业农村部办公厅财政部办公厅关于印发〈2024—2026年农机购置与应用补贴实施意见〉的通知》(农办机〔2024〕3号)、《农业农村部办公厅财政部办公厅关于印发〈2024—2026年全国通用类农业机械中央财政资金最高补贴额一览表〉的通知》(农办机〔2024〕6号)和《宁波市2024—2026年农机购置与应用补贴实施方案》(甬农发〔2024〕149号)等有关要求,经组织测算、集中评议和专家论证,形成了《宁波市2024—2026年中央农机购置与应用补贴机具补贴额一览表(2026年调整)公示稿》(见附件),现予以公示。
公示时间为4月7日至4月13日(5个工作日)。公示期间,凡对公示内容有异议的,须提交书面反馈意见,所反映的问题须真实客观、实事求是。反馈材料须注明真实姓名及联系方式,单位需加盖公章。
邮寄地址:宁波市海曙区宝善路220号,宁波市农机畜牧中心,邮编:315012,联系电话:0574-89385516,传真:0574-87341820。
附件:宁波市2024—2026年中央农机购置与应用补贴机具补贴额一览表(2026年调整)公示稿
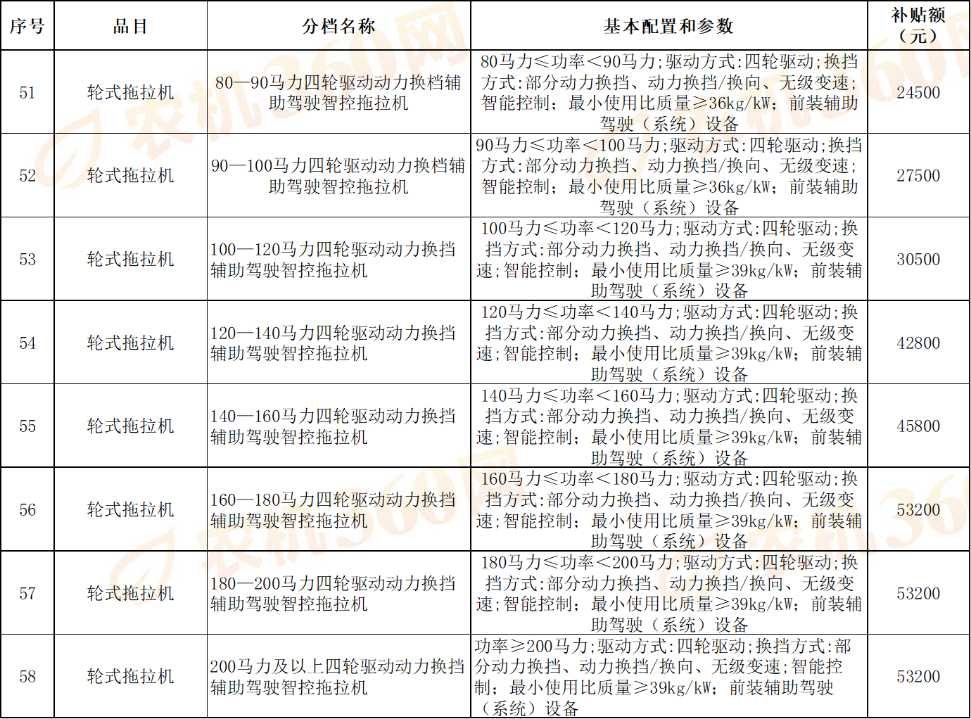
宁波市2024—2026年中央农机购置与应用补贴机具补贴额一览表(2026年调整)公示稿.xlsx
宁波市农业农村局
2026年4月7日




各省2024-2026年农机补贴相关汇总:
各省2024-2026年农机补贴政策信息汇总(及时更新) 点击浏览
各省2024-2026年农机补贴机具补贴额一览表汇总(及时更新) 点击浏览
各省2024-2026年农机补贴产品归档信息汇总(及时更新) 点击浏览
各省2024-2026年农机购置补贴资金分布情况汇总(及时更新) 点击浏览
各省2024-2026年农机购置补贴实施方案汇总(及时更新) 点击浏览
各省2024-2026年农机补贴管理系统登录入口(及时更新) 点击浏览
各省2024-2026农机安全监督管理信息系统汇总(及时更新) 点击浏览
各省2024-2026年农机购置补贴手机APP下载汇总(及时更新) 点击浏览
各省2025年农机补贴违规处理信息汇总(及时更新) 点击浏览
您的打赏是对我最大的鼓励!
用户评论
暂时还没有人发言呢~